Today, in the world of the online market, the mobile app is king. The processing power of devices and smartphones based on iOS, Android, and other mobile operating systems merged with the speed of broadband cellular networks have led to more mobile apps. Enterprises can’t be considered secured, without securing their mobile applications.

In the current market of mobile application development, security is a key aspect of application development. Consider a mobile application which deals with user’s information and communicates with a remote server to transfer data.
Mobile devices may transfer data from safe networks to untrusted, dangerous networks seamlessly. By uniformly changing wireless networks, such as Bluetooth, Wi-Fi, CDMA, GSM and Near Field Communication, devices are extremely sensitive to being exploited. Hackers can hijack sessions via tampering and sniffing. Hijacking allows illegal access to stored data, cookies, passwords, VPN credentials and certificates. It indicates that the hacker now has the complete privileges of the device’s owner and has the ability to disguise as the application’s user, while in some circumstances, gives the keys to the enterprise. We are ready to help you discuss the security and safety of your mobile apps.
Our iOS developers follow below steps to deliver robust and fully secured applications to our potential clients.
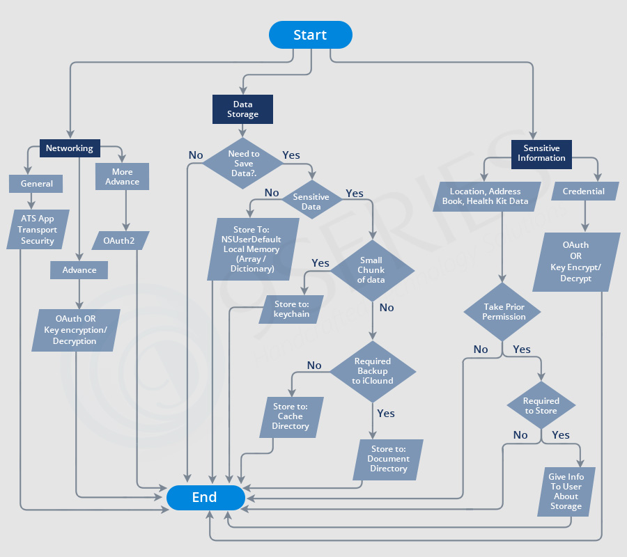
1. Storing of Application Data
2. Network Communication
3. User’s Sensitive Information
The above points are explained in details one by one as:

1. Storing of Application Data
- Step-1: Need to store data?
- Yes -> Is it sensitive data?
- Step-2: Is it a Sensitive Data? Yes/No
- If No -> You can store data into NSUserDefault or Local Memory (Array or Dictionary)
- If Yes -> Is it Small Chunk of Data?
- Step-3: Is it a Small Chunk of Data? Yes/No
- If Yes -> You can store into the Keychain
- If No -> Your data required backup to iCloud?
- Step-4: Does it Require backup to iCloud / iTunes? Yes/No
- If No -> You can store into Cache directory
- If Yes -> You can store into Document directory
- Note: Do not store any private data in info.plist. For e.g. API token for web-service can easily be found out and use.
2. Network Communication
- App Transport Security itself sends network requests over a secure connection.
- In a case of the more secure app, we can have our own encryption / decryption algorithm.
- At last, we can also implement OAuth2 with token-based security.
3. User’s Sensitive Information
- Sometimes it is essential to get user’s personal information which is very sensitive and the user may require to share or may not. Blow can be considered as user’s personal sensitive information:
- Location
- Address Book
- HealthKit Data
- In such cases, we need to take prior permission from a user to access these data.
- If it is accessed through the native framework (HealthKit) then no need to duplicate and store these data.
- Apple may reject your application to store such information on iCloud.
- In the case of user’s credential: We can store, access token locally, but not user’s credential (username & password) unless and until special case or application use-case.
Hence, security is the key aspect of any mobile application which we are taking care of. Because the information which may be unimportant to us, but those are important to our end user. If you have any queries or point to discuss, feel free to contact us on “[email protected]” and get your app developed with better security.
Happy Secure Application Development 🙂